|
电网侧
来源:广西招标投标公共服务平台
时间:2026-01-26
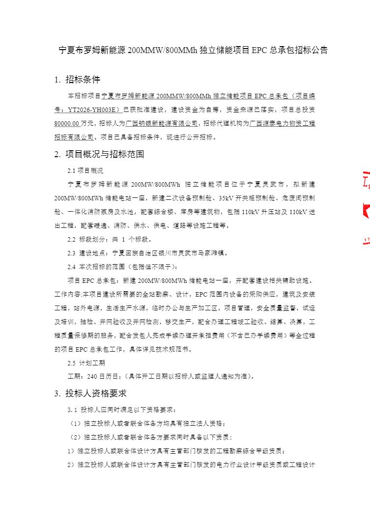
1月23日,宁夏布罗姆新能源200MW/800MWh独立储能项目EPC总承包招标公告发布。
该项目招标人为广西钠银新能源有限公司,项目资金来源为自筹资金80000万元。
项目位于宁夏灵武市,拟建设规模为:拟新建200MW/800MWh储能电站一座,新建二次设备预制舱、35kV开关柜预制舱、危废间预制舱,一体化消防泵房及水池,配套综合楼、库房等建筑物,包括110kV升压站及110kV送出工程,配套暖通、消防、供水、供电、道路等设施工程等。
项目接受联合体投标。
原公告如下:







国际储能网声明:本文仅代表作者本人观点,与国际储能网无关,文章内容仅供参考。凡注明“来源:国际储能网”的所有作品,版权均属于国际储能网,转载时请署名来源。
本网转载自合作媒体或其它网站的信息,登载此文出于传递更多信息之目的,并不意味着赞同其观点或证实其描述。如因作品内容、版权和其它问题请及时与本网联系。

广西招标投标公共服务平台 7分钟前
甘肃经济信息网 8分钟前
宁夏回族自治区公共资源交易网 9分钟前
中国招标投标公共服务平台 11分钟前
中国招标投标公共服务平台 15分钟前
中国招标投标公共服务平台 17分钟前
图片正在生成中...