|
电网侧
来源:中国招标投标公共服务平台
时间:2026-01-26
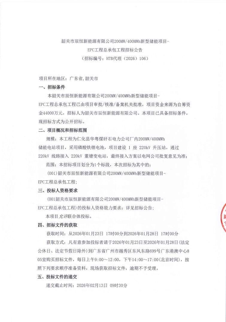
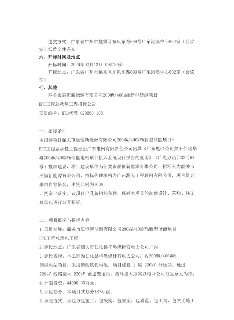
1月23日,韶关市辰恒新能源有限公司200MW/400MWh新型储能项目-EPC工程总承包工程招标公告发布。
本工程为仁化县华粤煤矸石电力公司厂内200MW/400MWh储能电站项目,采用磷酸铁锂电池,项目建设1座220kV升压站,通过220kV线路接入220kV董塘变电站,最终接入方案以电网公司批复意见为准。
本项目采用EPC总承包方式,总承包范围包括实现本工程建设规模内容所包含的勘察设计、材料设备采购、施工、调试以及验收和运行所需的相关协调服务。
投标单位可以组成联合体投标。
原公告如下:










.jpg)

国际储能网声明:本文仅代表作者本人观点,与国际储能网无关,文章内容仅供参考。凡注明“来源:国际储能网”的所有作品,版权均属于国际储能网,转载时请署名来源。
本网转载自合作媒体或其它网站的信息,登载此文出于传递更多信息之目的,并不意味着赞同其观点或证实其描述。如因作品内容、版权和其它问题请及时与本网联系。

中国招标投标公共服务平台 5分钟前
重庆市公共资源交易网 7分钟前
储能头条 14分钟前
储能头条 15分钟前
中国能建葛洲坝装备公司 51分钟前
储能头条 2小时前
图片正在生成中...