|
电网侧
来源:中国招标投标公共服务平台
时间:2026-01-26
1月23日,海南洋浦哗基联景一期250MW/500MWh独立共享储能电站总承包(EPC)项目招标公告发布。
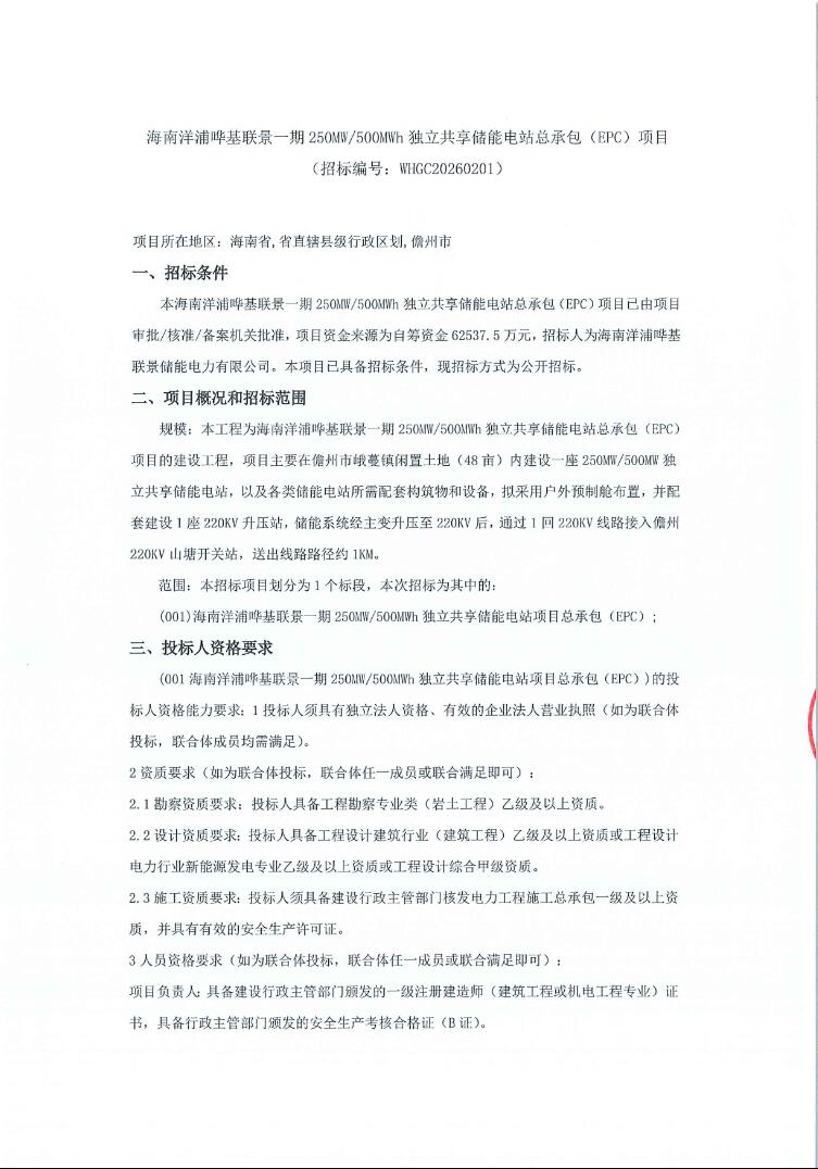
本工程为海南洋浦哗基联景一期250MW/500MWh独立共享储能电站总承包(EPC)项目的建设工程,项目主要在儋州市峨蔓镇闲置土地(48亩)内建设一座250MW/500MW独立共享储能电站,以及各类储能电站所需配套构筑物和设备,拟采用户外预制舱布置,并配套建设1座220KV升压站,储能系统经主变升压至220KV后,通过1回220KV线路接入儋州220KV山塘开关站,送出线路路径约1KM。
本次招标接受联合体投标。
原公告如下:




国际储能网声明:本文仅代表作者本人观点,与国际储能网无关,文章内容仅供参考。凡注明“来源:国际储能网”的所有作品,版权均属于国际储能网,转载时请署名来源。
本网转载自合作媒体或其它网站的信息,登载此文出于传递更多信息之目的,并不意味着赞同其观点或证实其描述。如因作品内容、版权和其它问题请及时与本网联系。

中国招标投标公共服务平台 5分钟前
中国招标投标公共服务平台 7分钟前
重庆市公共资源交易网 9分钟前
储能头条 16分钟前
储能头条 17分钟前
中国能建葛洲坝装备公司 52分钟前
图片正在生成中...