|
储能政策
来源:福建电力交易中心
时间:2025-12-30
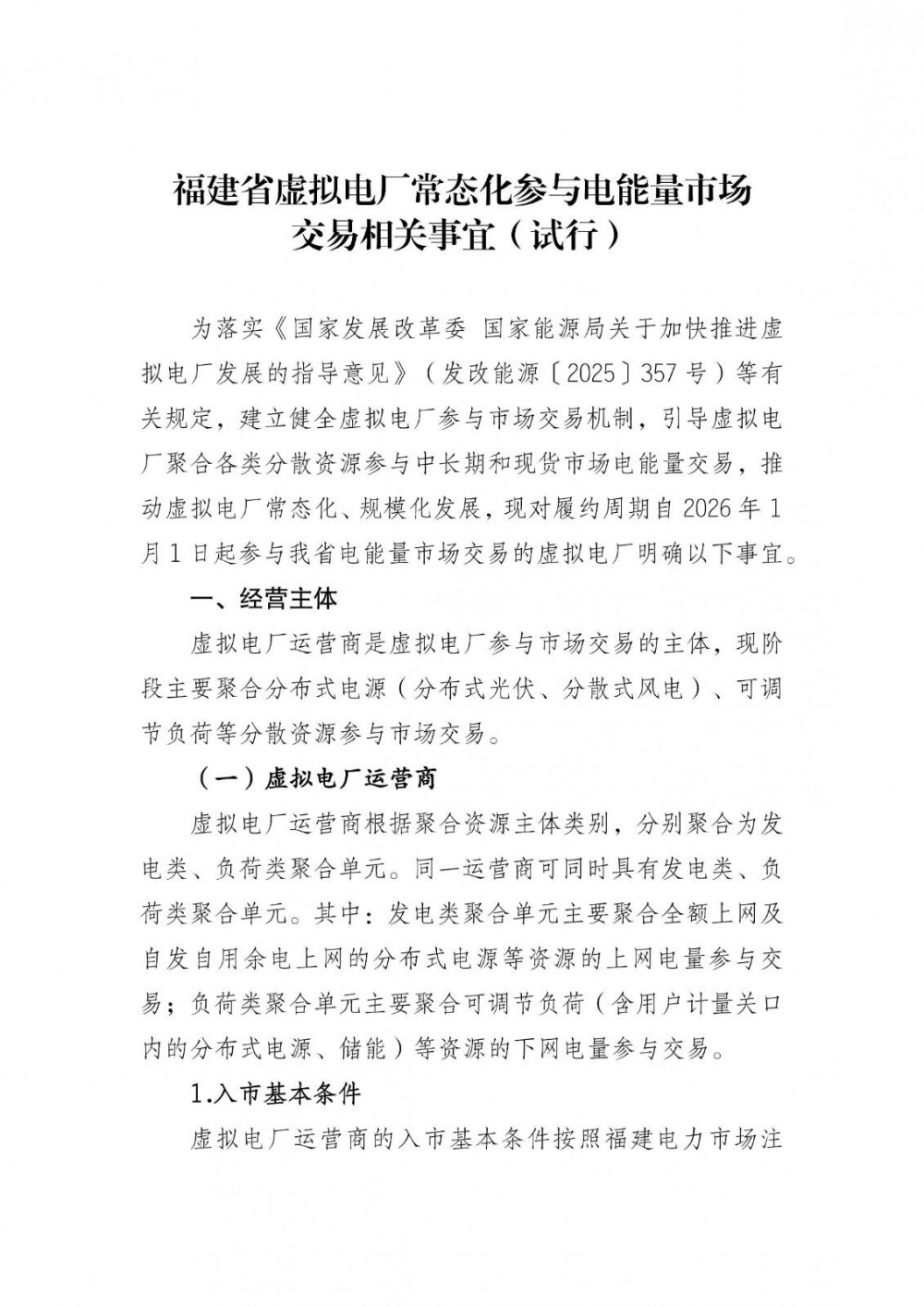
12月30日,福建电力交易中心发布关于印发《福建省虚拟电厂常态化参与电能量市场交易相关事宜(试行)》的通知。
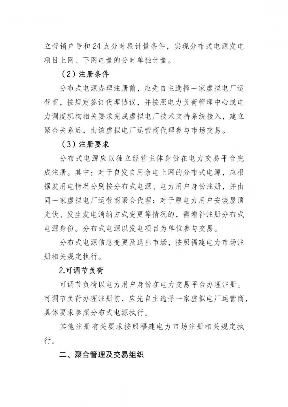
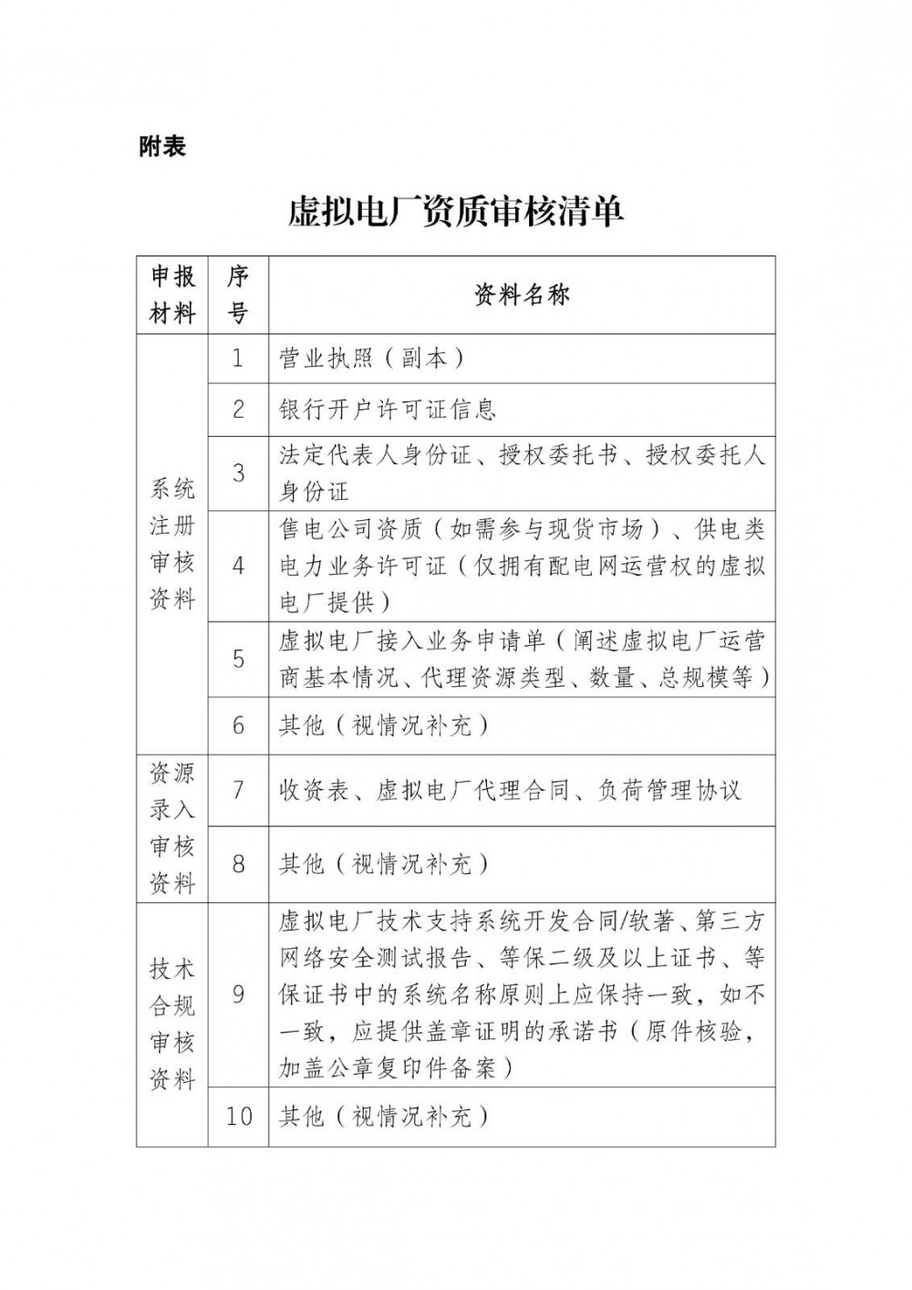
文件提出,虚拟电厂运营商办理注册前,应先获得电力负荷管理中心出具的虚拟电厂资质认定意见,并按要求接入新型电力负荷管理系统,具体要求详见附录。参与现货电能量市场的虚拟电厂运营商,还应接入电力调度自动化系统。其中:发电类聚合单元应满足聚合规模不低于5兆瓦,发电出力下调节能力不低于1兆瓦且持续时长不小于1小时;负荷类聚合单元应满足下调节能力不低于1兆瓦且持续时间不小于1小时,并完成调节能力测试,测试期间各时段正负偏差应不超过15%。
当虚拟电厂运营商的聚合单元、聚合资源范围以及二者关联关系发生变更时,应先向电力负荷管理中心提交变更申请,并按要求完成新型电力负荷管理系统信息变更,再由电力负荷管理中心推送相关信息至电力交易平台,于次月起变更生效。其中,聚合单元的聚合资源范围发生变化时,应按要求完成调节能力测试,新增批次的负荷类聚合资源测试用户合计调节能力不得低于其基线负荷的10%。
当虚拟电厂运营商发生聚合规模或调节能力变化不满足虚拟电厂资质认定条件的,落实网络安全、电网应急调度以及其他安全管理职责不到位等情况时,由电力负荷管理中心提出限期整改要求。整改期间,电力交易机构根据电力负荷管理中心提出的申请,暂停该虚拟电厂运营商交易资格(含批发市场交易、零售市场新签约套餐及变更)。
原文如下:
福建电力交易中心有限公司关于印发《福建省虚拟电厂常态化参与电能量市场交易相关事宜(试行)》的通知
(闽电交市场〔2025〕109号)
各经营主体:
为落实《国家发展改革委 国家能源局关于加快推进虚拟电厂发展的指导意见》(发改能源〔2025〕357号)等有关规定,推动虚拟电厂常态化、规模化发展,福建电力交易中心会同相关部门在2025年11月我省虚拟电厂试点交易工作的基础上,编制形成《福建省虚拟电厂常态化参与电能量市场交易相关事宜(试行)》(详见附件),并经福建省电力市场管理委员会审议通过,报福建省发改委和福建能源监管办批复同意。现予以印发实施。
附件:福建省虚拟电厂常态化参与电能量市场交易相关事宜(试行).pdf
福建电力交易中心有限公司
2025年12月29日















国际储能网声明:本文仅代表作者本人观点,与国际储能网无关,文章内容仅供参考。凡注明“来源:国际储能网”的所有作品,版权均属于国际储能网,转载时请署名来源。
本网转载自合作媒体或其它网站的信息,登载此文出于传递更多信息之目的,并不意味着赞同其观点或证实其描述。如因作品内容、版权和其它问题请及时与本网联系。

江苏省发展改革委 3天前
贵州省人民政府 3天前
贵州省能源局 2026-01-04
陕西省发展和改革委员会 2026-01-04
甘肃能监办 2025-12-31
河北省发展和改革委员会 2025-12-30
图片正在生成中...