|
锂电池
来源:安孚科技
时间:2026-01-20
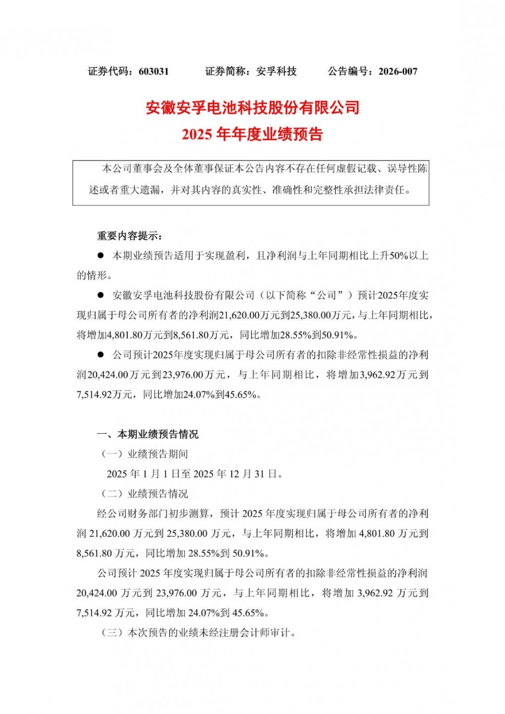
1月19日,安孚科技发布2025年年度业绩预告。预计2025年度实现归属于母公司所有者的净利润21,620.00万元到25,380.00万元,与上年同期相比,将增加4,801.80万元到8,561.80万元,同比增加28.55%到50.91%。
公司预计2025年度实现归属于母公司所有者的扣除非经常性损益的净利润20,424.00万元到23,976.00万元,与上年同期相比,将增加3,962.92万元到7,514.92万元,同比增加24.07%到45.65%。
2025年,安孚科技控股子公司福建南平南孚电池有限公司持续通过多措并举,加强营销、降本增效以及积极拓展海外业务,与海外重点客户达成战略合作,公司整体取得了较好的经营成果。
原公告如下:


国际储能网声明:本文仅代表作者本人观点,与国际储能网无关,文章内容仅供参考。凡注明“来源:国际储能网”的所有作品,版权均属于国际储能网,转载时请署名来源。
本网转载自合作媒体或其它网站的信息,登载此文出于传递更多信息之目的,并不意味着赞同其观点或证实其描述。如因作品内容、版权和其它问题请及时与本网联系。

安孚科技 2025-07-24
安孚科技 2025-07-24
安孚科技 2025-03-17
国际能源网 2024-05-21
国际能源网 2024-04-15
国际能源网 2024-03-15
图片正在生成中...