| 发电侧

滨化股份14.21亿元投建源网荷储一体化项目

来源:滨化集团

时间:2025-10-09

10月1日,滨化集团股份有限公司发布关于投资建设源网荷储一体化项目的公告。

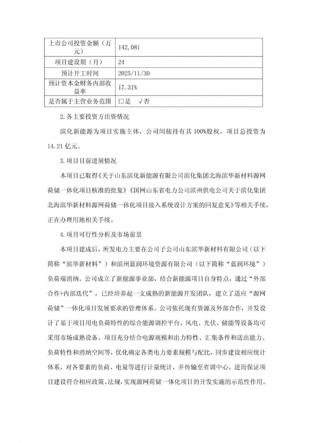
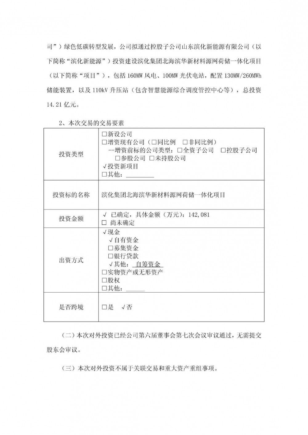
公告指出,公司拟通过控股子公司山东滨化新能源有限公司(简称“滨化新能源”)投资建设滨化集团北海滨华新材料源网荷储一体化项目。

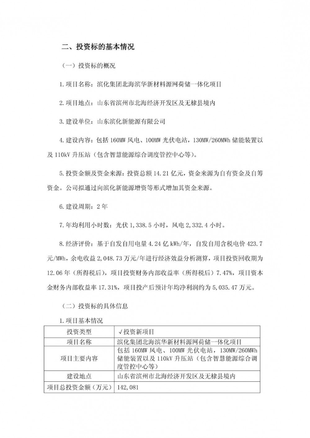
滨化集团北海滨华新材料源网荷储一体化项目位于山东省滨州市北海经济开发区及无棣县境内,投资总额14.21亿元,建设周期2年。

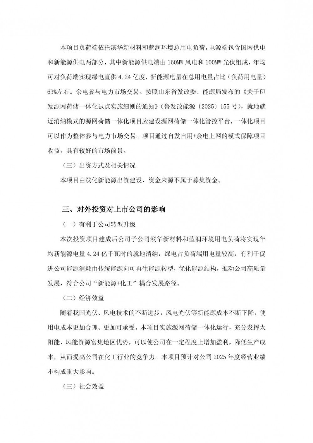
建设内容:包括160MW风电、100MW光伏电站,130MW/260MWh储能装置以及110kV升压站(包含智慧能源综合调度管控中心等)。

据悉,该项目已取得《关于山东滨化新能源有限公司滨化集团北海滨华新材料源网荷储一体化项目核准的批复》《国网山东省电力公司滨州供电公司关于滨化集团北海滨华新材料源网荷储一体化项目接入系统设计方案的回复意见》等相关手续,正在办理用地相关手续。

原公告如下:


特别声明

国际储能网声明:本文仅代表作者本人观点,与国际储能网无关,文章内容仅供参考。凡注明“来源:国际储能网”的所有作品,版权均属于国际储能网,转载时请署名来源。

本网转载自合作媒体或其它网站的信息,登载此文出于传递更多信息之目的,并不意味着赞同其观点或证实其描述。如因作品内容、版权和其它问题请及时与本网联系。

微信 朋友圈

相关推荐

图片正在生成中...

关闭
返回